10/18、11/22 培力英檢測驗,歡迎同學報考(報名費由教育部全額補助)
教育部於110年推出「大專校院學生雙語化學習計畫」(The Program on Bilingual Education for Students in College,簡稱BEST計畫),旨在建構大專校院雙語化教學與學習環境,強化大學生的英語力,並推動全英語授課(EMI),以提升整體高教國際競爭力。
同時,為帶動大專校院英語教學、學習與評量三者間之良性互動,並對接明確的語言能力標準,以達追蹤學生學習歷程、了解課程與評量關聯之效,教育部補助LTTC研發辦理「培力英檢」測驗。
【測驗特色】
✧ 測驗項目為聽、說、讀、寫四項完整測驗,報名與考試皆免費!
✧ 成績達B2以上再拿校內外獎勵金,豐富獎勵等你來拿!
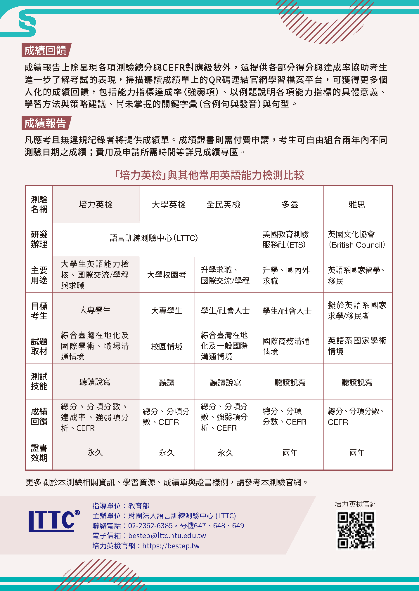
✧ 成績單提供各大題分數達成率說明,強弱項一把抓!
【考試資訊】
報名時間:即日起至 2025年9月10日(三) 下午 14:00
報名資格:本院學生
測驗時間:2025.10.18(六) 說寫 / 2025.11.22(六) 聽讀
測驗地點:國立中正大學校內 (口說測驗:本校圖資大樓2樓語言中心,寫作測驗、聽讀測驗:共同教室大樓)
考試項目:口說及寫作,聽力及閱讀
★ 考生可自由選考說寫或聽讀,或說寫加聽讀
★ ★ 因教育部補助名額有限,將於報名截止後,另行通知是否報名成功
如有其他問題,請來信 emi.coleng@gmail.com
【立即報名】> 點我報名培力英檢 <
【額外獎勵】> 點我報名培力英檢團體戰 <
為鼓勵本院學生踴躍報名、出席考試並考取佳績,114 學年度第一學期由工學院雙語學習推廣中心舉辦推出「培力英檢團體戰」,雙重獎勵等你拿,一人最高可領學習獎勵金 NT$ 3,500 元!
規則如下:
1. 需要先報名個人培力英檢聽、讀、說、寫場次
2. 依需求可再填寫團體戰組隊表單,三人一組,請自行組隊,可於工學院內跨年級、跨系所組隊,一人僅可報名一組
3. 各項獎勵僅適用於本院本國籍學生
4. 積分成員排除已於各類英檢聽、讀、說、寫四項皆已取得 B2 者
*為鼓勵更多成績差一點點就可以英檢聽、讀、說、寫四項都取得 B2 的同學進一步努力,且已取得 B2 者亦已領取過相關獎勵或抵免福利,故此培力英檢團體戰將排
<出席抽獎獎勵>
| 出席條件 | 抽獎內容(圖書禮券)/每人 |
|---|---|
| 應考者個人出席 |
最大獎 3,000 元 |
| 團隊全員皆出席 | 上述中獎者再加碼 500 元 |
<積分獎勵> 團隊三人聽、說、讀、寫分數加總,前三名給予獎勵
| 團隊總積分排名 | 獲獎內容(圖書禮券)/每組 |
| 第一名 | 9,000 元學習獎勵金 |
| 第二名 | 6,000 元學習獎勵金 |
| 第三名 | 3,000 元學習獎勵金 |
【BESTEP 簡介】更多關於培力英檢測驗資訊、學習資源等等,請參考官網:BESTEP 培力英檢

